优秀展商
特色原料
文章搜索
优秀展商
特色原料
文章搜索
首页
资讯速览
特色原料
精彩集锦
首页
资讯速览
特色原料
精彩集锦
首页
>
特色代理
>
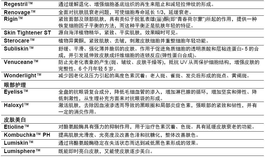
Lumiskin美白
Lumiskin美白
Lumiskin美白
如需样品及详细资料,请与 禾大 联系。
电话:
(广州)020-3878 4780
(上海)021-2135 9399
(北京)010-6486 2705
或联系:pc-china@croda.com
详情介绍
上一页:
Kombuchka PH
下一页:
Lumisphere美白
扫码关注我们
800-020-0000
首页
产品
电话
联系